Neu im Forum Dehler 28s "Dehluxe"

Antworten
Christian Dehler 28s
Beiträge: 10
Registriert: 01.01.2025, 18:42

Neu im Forum Dehler 28s "Dehluxe"

Beitrag von Christian Dehler 28s »

Moin,
mein Name ist Christian. meine Frau Anke und ich haben im September 2023 in Fleckeby unsere neue Dehler 28s Bj. 1991 erworben. Im Mai 2024 wurde das Boot in den neuen Heimathafen im WSZ Dänholm Nord in Stralsund überführt. Wir haben über die Zeit ein umfangreiches Refit durchgeführt, das im Frühjahr 2025 abgeschlossen sein soll - wobei, so richtig fertig ist man bei einem Boot ja auch nie. Nachdem wir so viel zeit, Mühe und Geld investiert haben, entschieden wir uns nach der Neulackierung auch für den neuen Namen. Die Kleine ist nun nach einem Dornröschenschlaf wieder in einem top-Zustand und möchte aktiv gesegelt werden. Ich freue mich hier im Forum auf gute Tipps zu stoßen, zu lernen und teile bei Interesse natürlich auch gern meine/unsere Erfahrungen.

Viele Grüße,
Christian
Dateianhänge
Dehluxe_3.jpg
Dehluxe_4.jpg
Dehluxe_5.jpg
Dehler 28 Maximum.jpg
Dehluxe_1.jpg
Zuletzt geändert von Christian Dehler 28s am 31.03.2025, 11:49, insgesamt 1-mal geändert.
havanna
Beiträge: 37
Registriert: 06.12.2021, 22:09

Re: Neu im Forum Dehler 28s "Dehluxe"

Beitrag von havanna »

Glückwunsch zur neuen...
Wir sind auch erst seit kurzem Eigner einer Dehler 28s. Wie du hier vielleicht siehst, ist es sehr still um das Forum. Erstaunlich - weil es ja doch einige Dehler 28 geben sollte.
Falls du Interesse hast - es gibt auch eine Facebook-Gruppe für die Dehler 28. Auch wenn es noch nicht viele Mitglieder sind, ist es dort doch etwas aktiver...

Ciao Thomas
Christian Dehler 28s
Beiträge: 10
Registriert: 01.01.2025, 18:42

Re: Neu im Forum Dehler 28s "Dehluxe"

Beitrag von Christian Dehler 28s »

Hi Thomas,

vielleicht können wir das Forum ja etwas beleben. Ich finde es super von den Erfahrungen anderer zu lernen und Tipps zu erhalten sowie eigen Ideen/best practice weiterzugeben. Und mein erster Beitrag hat auch >500 Zugriffe, zumindest gelesen/angeschaut wird das also wohl doch.

Mein vorerst letztes Projekt beim Refit ist die Anfertigung einer kleinen Plattform (Edelstahlrohr und Teak) als Tritt (ca. 45cm breit ca., 25cm tief) für den Heckdeckel, um ordentlich auf die Badeleiter zu gelangen. Die Kletterei über den Heckkorb ist etwas nervig.

Wir haben übrigens auch das viel diskutierte Schräglagenproblem nach Steuerbord, etwa 3°, und konnten es mit dem Verteilen von 5k. Bleisäckchen auf der BB Seite schon erheblich reduzieren. Es gibt bei uns noch einen komplett umschlossenen Hohlraum in der Achterkajüte, gleich rechts hinter der Tür. Da steht unsere Kühlbox drauf. Hier werden wir noch einen Inspektionsdeckel einbauen und haben bestimmt 50L Volumen gewonnen.

Viele Grüße,
Christian
havanna
Beiträge: 37
Registriert: 06.12.2021, 22:09

Re: Neu im Forum Dehler 28s "Dehluxe"

Beitrag von havanna »

Hallo Christian,

ich schaue hier ab und zu rein, aber leider ist es hier recht ruhig. Aber auch in der Facebook-Gruppe ist es relativ ruhig (67 Mitglieder).
Wir hatten vor der Dehler 28s eine Beneteau First 235. Die Facebook-Gruppe, die ich damals dazu gegründet hatte, hat inzwischen über 1.500 Mitglieder.
Irgendwie erstaunt es mich - so selten wurde die Dehler 28 doch nicht gebaut...

Dein Boot sieht schon ziemlich gut aus. Was den Heckdeckel betrifft und den Umstieg auf die Badeleiter - wir haben den Heckdeckel gekürzt (abgesägt).
Dann noch eine Platte rein und jetzt kann man super achtern ein- und aussteigen oder hinten auf dem Heck sitzen und die Füße im Wasser baumeln lassen.
Das zweite Foto ist das Boot einer Bekannten - von ihr hatten wir uns dazu inspirieren lassen.

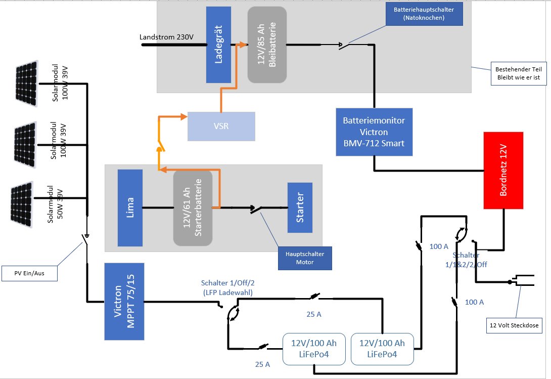
Im Moment bin ich gerade mit einem Umbau meiner Elektrik beschäftigt. Ich plane dieses Jahr 100+ Tage auf der Ostsee (Dänemark, Schweden, Finnland). Dazu brauche ich Solar da ich viel ankern möchte und mehr Reserve. Daher kommen zwei 100 Ah LiFePo4 Batterien rein.
Der E-Plan ist der Plan für diesen Törn (der im nächsten Jahr noch fortgesetzt wird). Nach dem Törn 2026 fliegt dann die alte Bleibatterie raus und es bleiben ein oder zwei von den LiFePo4 Batterien. Aber für diesen Törn kann ich die noch ganz gut gebrauchen da ich zeitweise von unterwegs arbeiten muss.

VG Thomas
20230625_125327.jpg
Platte.jpg
Bordstrom_neu.jpg
Christian Dehler 28s
Beiträge: 10
Registriert: 01.01.2025, 18:42

Re: Neu im Forum Dehler 28s "Dehluxe"

Beitrag von Christian Dehler 28s »

Moin Thomas,
Dein Boot sieht ja top aus!!! Die Lösung mit dem offenen Heck sieht auch super aus. Meine Frau wollte es hinten aus „mentalen Gründen“ lieber zu lassen. Die angefertigte Miniplattform ist inzw. fertig geschweißt und elekropoliert. Jetzt kommen noch die Teaklatten drangeschraubt, mal sehen wie es dann nach dem Anbau aussieht. 200Ah LiPo Akku steht bei uns auch noch an. Der Yachtelekriker meinte aber es gibt Probleme mit der Höhe u ter der Achterkoje. Welche Akkus hast Du verbaut bzw wirdt sie noch verbauen? Es soll wohl einen Hersteller geben, der flachere Akkus im Portfolio hat, die dann allerdings drl. teurer sind.
Die 200 AH sollen mit etwas Solar dann hoffentlich für den eV-100 Autopiloten, 2xKühlung und die neue el.Toilette rechen.
Bei uns kommen dann noch neues Netzteil und Komplettumrüstung auf LED dazu. Die Dreifarblaterne oben nehmen wir runter, es verbleibt ein neues flaches LED Ankerlicht.
Neue Decksdurchführu gen sind auch fällig.
Wenn wir das Boot im Wasser haben mache ich mal ein paar Fotos.

Viele Grüße,
Christian
havanna
Beiträge: 37
Registriert: 06.12.2021, 22:09

Re: Neu im Forum Dehler 28s "Dehluxe"

Beitrag von havanna »

Hallo Christian,

ich habe 2 x Redodo 12V100Ah Gruppe24 Lithium Batterie mit Bluetooth ausgesucht.

VG Thomas
havanna
Beiträge: 37
Registriert: 06.12.2021, 22:09

Re: Neu im Forum Dehler 28s "Dehluxe"

Beitrag von havanna »

Hallo Christian,
ergänzend zu meiner Antwort bezügl. der Batterie(n): Dein Yachtelektriker hat Recht. Ich war heute zum ersten Mal wieder am Boot, um mit meinem Umbau zu beginnen. Die von mir gewählte Batterie ist etwas zu hoch (ca. 2 cm). Der Einbauort der Batterien ist schon ziemlich flach.
Ich überlege im Moment zwei Optionen: Entweder ich erhöhe den Deckel (in der Achterkajüte auf dieser Seite schläft bei uns nie jemand) oder ich platziere die Verbraucherbatterie auf der Steuerbordseite in dem Schränkchen für das Ölzeug. Das bespreche ich noch mit meinem Yachtelektriker.

VG Thomas
Christian Dehler 28s
Beiträge: 10
Registriert: 01.01.2025, 18:42

Re: Neu im Forum Dehler 28s "Dehluxe"

Beitrag von Christian Dehler 28s »

Moin Thomas,
ich frage mal meinen Elektriker. Der hatte lange gesucht und wurde schließlich fündig. 1 LiPo Akku 200 Ah, hat sogar einen Ausschalter dran, dass man beruhigt von Bord gehen kann und es gibt einen passenden Batteriemonitor dazu, der auch in der AK neben den Hauptschaltern verbaut wird. Den Victron Smart Shunt nehme ich wieder raus, zumal der ja auch permanent Energie saugt für das Bluetooth Netz.
Der Akku passt exakt ohne weitere Umbauarbeiten an bb neben die Starterbatterie. Habe dazu alle Lampen konsequent auf LED getauscht.

Viele Grüße,
Christian
Christian Dehler 28s
Beiträge: 10
Registriert: 01.01.2025, 18:42

Re: Neu im Forum Dehler 28s "Dehluxe"

Beitrag von Christian Dehler 28s »

Der Akku ist von tkc-power.de und heisst LiFePO4. Passt haargenau mit 200Ah. Irgendwie kann ich hier momentan keine Bilder hochladen, schicke aber gern per Email direkt zu.

https://tkc-power.de/lifepo4-batterie/

Viele Grüße,
Christian
havanna
Beiträge: 37
Registriert: 06.12.2021, 22:09

Re: Neu im Forum Dehler 28s "Dehluxe"

Beitrag von havanna »

Gut, wenn das für dich so passt. Ich wollte zwei 100 Ah. Mein Plan basiert ja darauf, dass ich an einem Tag eine Batterie über Solar lade und die andere gebrauche. Am nächsten Tag wird die andere Batterie geladen bzw. die andere entladen. Deshalb der Wechselschalter mit dem ich schalte, welche Batterie geladen wird und der 3-fach Schalter (1 / 2 / Off) mit dem ich schalte welche Batterie gerade im Bordnetz hängt.
Ich baue die Batterien jetzt in den Kleiderschrank ein und führe die Kabel auf die andere Seite.

Gerade noch den Preis deiner Batterie gesehen. Zum Glück sitze ich auf einem Stuhl...

VG Thomas
Antworten